点个赞
财经大学2015年入学MBA项目复试初步安排
-
浏览
246
-
分享至
-
0
各位考生:
您好,欢迎报考上海财经大学MBA学历学位教育项目!
2015年入学MBA学历学位教育项目复试初步安排如下:
|
序号 |
项目 |
日期 |
内容 |
备注 |
|
1 |
常规面试申请 |
2015年3月9日之前 |
常规面试申请 |
考生对象:未参加预面试考生(已参加预面试考生无需申请) |
|
2 |
常规面试安排 |
2015年3月15日 |
常规面试 |
考生对象:未参加预面试考生 |
|
3 |
复试资料提交 |
2015年3月25日之前 |
见“复试具体安排三” |
所有参加联考考生(包括已参加预面试考生和未参加预面试考生) |
|
4 |
体检 |
时间待定 |
体检 |
上海市国定路777号(上海财经大学医疗健康服务中心) |
|
5 |
公布复试分数线、录取方案 |
时间待定 |
公布复试分数线、录取方案 |
待国家线公布后,公布复试分数线和录取方案 |
|
6 |
公布结果 |
时间待定 |
公布拟录取结果 |
|
复试具体安排如下:
一、常规面试申请:
请所有参加联考,但未参加预面试考生,务必申请“2015年MBA常规面试”。登录上海财经大学商学院首页(http://cob.shufe.edu.cn),点击“教育项目-MBA”——点击“2015MBA常规面试报名”,注册报名,并详细填写报名信息,包括工作经历、教育经历、获得证书、推荐人、职业规划问卷等,所有信息缺一不可。所有信息填写完整后申请“2015MBA常规面试”。截止时间:2015年3月9日。
敬请注意:逾期未在网上申请“2015MBA常规面试”的考生视为自动放弃复试资格。
二、 常规面试安排(未参加预面试考生):
1、面试时间
2015年3月15日(周日)
2、面试地点
上海市虹口区中山北一路369号上海财经大学商学院
3、面试形式:包括政治面试、个人面试和小组面试。
政治面试
a. 考察时间:共2分钟。
b. 考察项目:思想政治素养。
个人面试
a. 考察时间:共10分钟。
b. 考察项目:综合英语水平、个人面试表现。
小组面试
a. 考察形式:无领导小组讨论,约8位考生一组,随机分组。
b. 考察时间:共45分钟,包括准备时间10分钟,讨论时间30分钟,考官点评5分钟。
c. 考察项目:团队精神、逻辑思维、语言表达等综合素质。
三、复试资料提交
所有联考考生必须按以下清单提交复试资料,所有材料填写完整并签名后一并寄至:上海市虹口区中山北一路369号上海财经大学商学院1104室MBA中心招生办公室。联系电话:021-65580018。在信封及快递单上注明“2015年入学MBA复试资料”。截止日期:2015年3月25日。复试材料送达情况可进入面试系统-申请进程-复试材料送达情况栏查看。
|
编号 |
资料名称 |
提交份数 |
备注 |
|
1 |
学历证书电子注册备案表或 学历认证报告复印件 |
1 |
所有参加联考考生登录中国高等教育学生信息网(www.chsi.com.cn)进行学历认证。具体认证步骤见“复试具体安排四” |
|
2 |
初试准考证 |
1 |
|
|
3 |
身份证复印件 |
2 |
正反两面均需复印且复印件上注明准考证号。 |
|
4 |
最终毕业证书及学位证书复印件 |
1 |
专升本必须同时提供大专及本科相关证书复印件,每份复印件均需注明准考证号。 |
|
5 |
在校历年学习成绩单原件 |
1 |
由考生档案所在单位人事部门提供并加盖人事部门章或公章,或由毕业院校档案馆提供并加盖档案馆章且需注明准考证号。 |
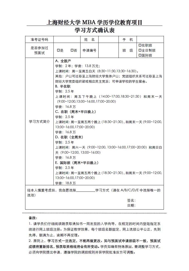
|
6 |
学习方式确认表 |
1 |
请按附件下载并填完整 |
学习方式确认表:

四、关于学历认证
考生的学历信息与全国学籍学历信息数据库匹配后方可获得录取资格,请所有参加联考考生登录中国高等教育学生信息网(www.chsi.com.cn)进行学历认证,并于2015年3月25日前递交“学历证书电子注册备案表”或“学历认证报告”(复印件)。若为国外学历,则提交由教育部留学服务中心出具的《国(境)外学历学位证书》。
具体认证步骤如下:
a、登录高等教育学生信息咨询网:http://www.chsi.com.cn/进入“学信档案”;
b、点击“注册学信网账号”进行实名注册;
c、注册后登录查询系统,点击左侧导航栏“在线认证”,进行《申请学历电子注册备案表》及《申请学籍在线验证报告》;
d、若出现无法进行电子验证的情况,可根据要求申请书面认证,认证后将“学历认证报告”(复印件)递交;
申请书面学历认证办法:申请人须提交申请表(需下载)、毕业证书复印件和身份证复印件、个人档案中的毕业生登记表以及其他与学习经历相关的档案材料复印件。考生申请材料邮寄至教育部学历认证中心(认证工作一般在申请正式受理后20个工作日内完成),并注明申请原因为“2015年研究生报考”。
邮寄地址(1)教育部学历认证中心
地址:北京市海淀区北四环中路238号柏彦大厦506室(北航北门向东200米)。
邮寄地址(2)上海学生事务中心
办理地址:上海市徐汇区冠生园路401号受理大厅
办理时间:周一至周六上午9:00--下午5:00(国定节假日除外)
咨询电话:021-64829191
五、体检须知
1、体检时间:待定,以上海财经大学商学院MBA项目网站通知为准。
2、体检地址:上海市国定路777号上海财经大学医疗健康服务中心。
六、录取
待国家线公布后,我院将进一步公布MBA学历学位教育项目复试分数线和录取方案。
七、注意事项
1、复试批次安排及具体细则以上海财经大学商学院网站通知为准,学院不再另发书面通知。
2.、常规面试时间不能调整,也不能补考,请具备常规面试资格的考生提前安排好工作和休假,准时参加面试。未按时参加者视作自动放弃复试资格。
3、请各位考生密切关注上海财经大学商学院官方网站相关公告。如需任何帮助请联系我院MBA招生办公室(地址:上海市虹口区中山北一路369号上海财经大学商学院1104室 MBA中心招生办公室;咨询电话:021-65580018)。
预约电话
4007-97-4007在线客服
立刻咨询上海泰祺总部各大教学点:杨浦校区、徐汇校区、浦东校区
-
徐汇校区[查看地图]
徐汇区华山路2018号汇银广场北楼8楼801室(请从华山路、广元西路入口行至一楼大厅乘坐电梯)
咨询电话:021-52300071 / 52300072
日间咨询:021-52300071 / 52300072
夜间咨询:18117033262
